国家统考考试时间为:10月16日-17日老生无须注册,报名流程第二条开始()老考生及已成功注册且照片审核通过的新考生均从此页面进入报名系统月考试”考试示例,考生应根据实际考试时间进行对应的报名月考试报名,点击“开始报考”,进入以下页面:确认“考试所在地”后出现市级考试机构发布的报考通知月考试报名”下...
选择考试科目少的科目,就自考整体考试而言,考试科目有多有少。2021年广东4月自考报名时间公布啦,快来看看:报名报考时间新生预报名时间为3月1日10:00-3月4日12:00正式报名时间为3月1日10:00-3月4日17:00考生报考时间为3月8日14:00-3月11日17:00考试时间为4月10、...
自考报名时间是在考试前一个月左右,自考考试时间是每年的4月和10月,也有少数地区一年有三次或者四次考试,具体报名考试时间要以当年招生简章为准,开考的次数由省级考办决定。广东:每年考3次,考试时间是1月,4月,10月,每次可以报考4科,最快1.自考有两个层次--专科和本科,报考不同的层次需要准备的资料...
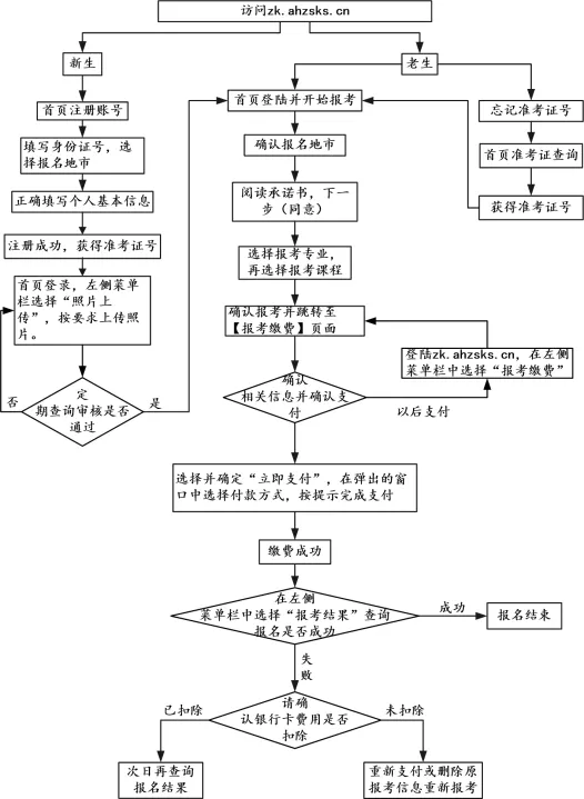
自考网上报名具体流程1、登陆各地自考网上报名网站3、办理银行卡后的新生,和有银行卡的老考生按照报名网站规定的报名流程完成网上报名。2、在自考办网站上报名;选择专业、任意选定首次考试的课程,然后缴费。以上就是关于2020年自考网上报名流程怎么操作吗的内容,想获取更多关于自考本科的相关资讯,如报名方式、...
成人自考报名时间一般在考试的前三个月,自学考试开考时间为每年的1月、4月和10月,因此对应的报考时间为11月、1月和7月,以下是2018年具体的报名时间。关于自考报名除了知道时间外还有什么是要注意的呢?
第一,在原来就读的高职高专院校报名,这是自考本科报名的主要形式。第三,通过想要报考的学校的教务部门来报名参加自考本科考试。一般来说,招收自考本科的学校都设有继续教育学院和其他的教育学院。所以从这个意义上来讲,如果有时间、有精力的话,是完全可以去想要报考的学校去报名参加自考本科的。
自考一般在什么地方报名自学考试有一般有两种报名方法:④网上报名成功后的新生需要在规定时间到自考办进行摄像制作准考证。特别说明:如有任何疑问请和当地自考办联系。③按照工作人员的提示进行缴费,得到打印的考试通知单,通知单上有考试日期、考场和座位号;参加本科段考试的考生,应持专科毕业证书和本人身份证到当地...
