湖北科技学院2023年普通专升本招生简章
根据《省教育厅关于做好2023年湖北省普通高等学校专升本工 作的通知》(鄂教高函(2023) 2号)精神,结合我校普通专升本招 生专业培养目标和要求,特制定本章程。
一、招生对象及条件(一) 招生对象
1.普通考生
2023年湖北省普通高校全日制高职(专科)应届毕业生(含2022 年下半年毕业的高职(专科)扩招学生),能如期取得专科毕业证书
(简称“普通考生")。
2.专项计划考生
根据教育部要求,实施“专升本专项计划”,安排适量招生计划, 专项用于招收原建档立卡贫困家庭高职(专科)毕业生(以下简称“专 项计划考生")。“专项计划考生"应是符合“普通考生”报考条件, 且经乡村振兴部门确认的原建档立卡贫困家庭学生和防返贫动态监 测家庭学生。
3.退役大学生士兵
遵守中华人民共和国宪法和法律,服役期间没有受到部队相关处 分;在湖北省应征入伍;普通高校全日制高职(专科)毕业生及在校 生(含高校新生)应征入伍,退役后完成高职学业。
考生只能选择“普通考生” “专项计划考生” “退役大学生士兵” 中的一种考生类型报考。
(二) 报名条件
具有良好的思想品德和政治素质,热爱祖国,遵纪守法,在校 期间未受任何纪律处分;修完普通高职高专教学计划规定的课程,成 绩良好,能如期毕业;身体健康。
我校临床医学、口腔医学、护理学等医学类专业只接受其专科阶 段所学专业与报考本科医学类专业保持相同的考生,其它专升本招生 专业可接受相近、相关的专科专业考生报名。
二、招生计划我校2023年公布的普通专升本招生计划总数为1100人,面向全 省应届高职高专相应专业毕业生和符合条件的退役大学生士兵。
根据鄂教高函(2023) 2号文件精神,我校可在保持本校普通考 生计划和专项计划总量不变的情况下,根据考生报名情况对普通考生 计划和专项计划进行适当调整,因专项计划报考总人数不足出现空余 的,可将专项计划空余量调整至普通考生计划使用。退役大学生士兵 计划不调整到其他类别计划使用。当学校某专业报考人数不足,招生 计划出现空余时,将空余计划调整至其他专业使用。计划调整情况将 反时在我校教务处网站进行公布。补录仍完不成的计划,将由省教育 厅统筹调剂使用。
三、报名1.普通考生及专项计划考生
符合报名资格条件的普通考生及专项计划考生于2023年3月22 日8:00至26日18:00登录湖北省高等学校普通专升本报名平台(以 下简称“报名平台”,网址为httD://zsb. e21.cn)进行网络报名。 按要求如实填写《2023年湖北省普通高等学校专升本报名申请表》, 同时上传本人电子照片文件、居民身份证正反面、学籍证明材料(在 线学籍验证报告或毕业证书),专项计划考生还需上传建档立卡手册 等有关专项身份证明材料。考生对其提供的信息和资料真实性、准确 性和完整性负责,并承担相应责任。每名考生限报1所高校的1个相 关本科专业。报考医学类专业的考生,其专科阶段所学专业须与报考 本科医学类专业保持相同。
2.退役大学生士兵
第一阶段,3月5日8: 00至9日18: 00进行预报名。符合报 名资格条件的退役大学生士兵登录报名平台,按要求如实填写《2023 年湖北省普通高等学校退役大学生士兵专升本申请表》,同时上传本 人照片、身份证、退出现役证、普通全日制专科毕业证书(应届毕业 生提供学籍证明)、入伍地证明(“入伍地证明”材料一栏上传经批 准入伍地县级人民政府征兵办公室签字盖章和考生本人签字的预报 名表、立功受奖证明等材料。
第二阶段,3月22日8: 00至26日18: 00进行志愿填报,填 报要求同普通考生一致。
重要提示:未参加预报名的退役大学生士兵不能填报退役大学生士兵 志愿。
3.资格审核
网络报名期间,报名平台每天中午12:00更新一次各招生高校招 生专业报考人数。我校将于3月27日8:00-18:00对所有考生的报名 和志愿信息进行审核。志愿信息审核通过的考生不得再更改志愿信 息;志愿信息审核未通过的考生未通过专业审核的考生可以在3月 28日8:00-17:00内更正一次志愿信息。我校将于3月29日 8:00-17:00对更正志愿进行专业志愿终审,考生可于3月27日 8:00-3月30日14:00在报名平台下载、打印并保管好报名申请表。
4.学校网上报名缴费
通过我校专业审核的考生需于4月3日至6日登录湖北科技学院 2023年专升本报名系统(https: //zsb. hbust. edu. cn/)报名、缴费, 网报前请查看2023年湖北科技学院普通髙校自考本科网上报名须知。4 月29日-5月7日开始考生可登录湖北科技学院2023年专升本报名 系统打印准考证。
重要提示:考生必须在湖北省高等学校普通专升本报名平台 (httD://zsb. e21.cn)、湖北科技学院专升本报名系统
(https: //zsb. hbust. edu. cn/)两个平台完成报名程序并成功缴费 后(注:缴费状态刷新需要时间,短时间内请勿重复缴费),才是网 络报名成功。否则无法参加考试。
四、 考试根据全省统一安排,2023年普通专升本考试时间定于5月7日。
普通考生及专项计划考生:5月7日上午9:00-11:00考大学英 语,下午14:00-15:30考专业课一(满分100),下午16:00-17:30 考专业课二(满分100) o
退役大学生士兵考生:5月7日下午14:00-15:30考职业适应性 综合考查,考查内容为军事理论(30分)、职业素养与道德法治(30 分)、人文素养(20分)和时事政治(20分),满分100,题型为 选择题,釆用闭卷考试。荣立三等功及以上的考生可免于参加综合考 查。
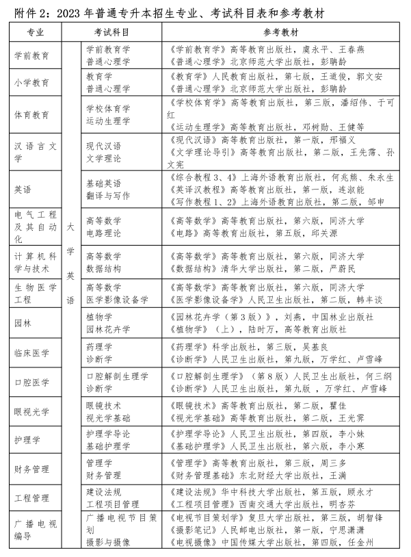
我校作为举办高校之一,考试地点设在湖北科技学院温泉校区 (湖北省咸宁市咸宁大道88号),具体教室以准考证上的为准。各 招生专业考试科目和参考教材见附件3O
5月18日下午16:00,考生可在我校报名网站查询考试成绩。凡 对成绩有疑问的考生,可在规定时间内,登录湖北科技学院专升本报 名系统(httDS://zsb. hbust. edu. cn/)提出查分申请,我校将组织 人员复查并于5月下旬公布复查结果。
五、 录取我校录取工作将在省教育厅指导下,坚持公开、公平、公正的原 则,推行“阳光操作”。
1.专项计划考生
在普通考生录取前,先录取专项计划考生。在专项计划数内,按 专项计划考生的考试成绩从高分到低分依次录取。如总分相同时,按 大学英语成绩排序录取;大学英语成绩也相同的,再按专业课一的成 绩排序录取,依此类推。专项计划结束后,未被专项计划录取的专项 计划考生,与普通考生一起参加普通考生录取。
2.普通考生
(1) 第一轮录取:各专业根据各专业报名人数和综合各门课程 考试总成绩,在普通考生计划数内,从高分到低分择优录取。如总分 相同时,按大学英语成绩排序录取;大学英语成绩也相同的,再按专 业课一的成绩排序录取,依此类推。
(2) 第一轮录取工作结束后,未完成的普通考生计划,由省教 育厅统一在专升本报名平台公布。第一轮未被录取的考生,可根据补 录计划和相应招生高校招生简章、补录工作公告的要求进行补录报 名。第一轮已被录取的考生不得再参加补录报名。补录时,按大学英 语■成绩对报名参加补录的考生从高分到低分依次录取。
3.退役大学生士兵
退役大学生士兵录取与普通考生录取同步进行。首轮录取时,根 据招生计划依据考生综合考查成绩从高分到低分依次录取。第一轮录 取工作结束后,若有未完成的退役大学生士兵计划,则按照省教育厅 补录工作程序进行补录。补录时,若报名人数未超过补录计划数,按报名考 生综合考查成绩从高到低依次录取;若报名人数超岀补录计划,将增加面试环节 并结合综合考查成绩,综合评价,择优录取。
4.公示
我校于5月下旬将 拟录取的专升本学生名单在学校网站上公 示,公示时间为7天,无异议后上报湖北省教育厅审核备案。8月向 录取的考生发放录取通知书。
六、 收费项目和标准普通“专升本”报名考试费按《湖北省物价局、湖北省财政厅关 于规范教育招生考试收费有关问题的通知》(鄂价费〔2006) 107号) 批准的标准执行,报名参加我校普通专升本考试的考生应向本校缴纳 普通专升本报名费,收费标准普通考生及专项计划考生130元/生, 退役大学生士兵考生50元/人。
被我校录取的2023年普通专升本学生,入学后的学费、住宿费 等收费项目和标准与我校2023年同一专业全日制普通本科生一致。
七、 入学报到及学籍管理我校将拟录取名单报省教育厅备案并审核学籍,审核未通过的考 生将被取消录取资格。
被我校录取且经省教育厅备案通过的普通专升本学生持录取通 知书、本人身份证原件和复印件及本人专科毕业证原件和复印件(退 役大学生士兵需同时携带退出现役证原件和复印件),按录取高校有 关要求和规定的期限到校办理入学手续。因故不能按期入学者,应向 学校请假,未经请假或请假逾期者,视为放弃入学资格。被录取新生 到校办理入学手续后,学校将按相关规定开展新生入学资格复查工 作,审查合格的办理入学手续,予以注册学籍;审查发现新生的录取 通知、考生信息等证明材料与本人实际情况不符,或者有其他违反国 家招生考试规定情形的,取消入学资格。退役大学生士兵凡录取后未 报到、自行放弃入学资格的,此后不再享受免试专升本政策。
专升本学生(含退役大学生士兵)为普通全日制高等学校学生, 学制2年或3年,不得釆取非全日制学习形式就读,入学后不得转专 业和转学。普通专升本学生编入本科三年级插班或单独组班教学,其 本科学籍由我校到省教育厅办理注册手续,按普通全日制本科学生的 要求管理,录取学生档案由原所在学校或单位集中整理后转入学校, 按照有关规定办理转出和接收手续。
专升本学生修完本科教学计划规定的内容达到毕业要求的,颁发 本科毕业证书,其毕业证书上标注“在本校XX专业专科起点本科学 习”,学习时间按进入本科阶段学习和颁发毕业证书实际时间填写; 达到我校学位授予要求的,可申请授予学士学位。
地址:湖北省咸宁市咸宁大道88号
联系电话:0715-8342004
监督电话: 0715-8261926
网 址:http://www. hbust. edu. cn
http: //jwc. hbust. edu. cn
附件1:湖北科技学院2023年专升本招生考试大纲
以上就是自考本科网为广大自考考生带来的“湖北科技学院2023年普通专升本招生简章”内容!


